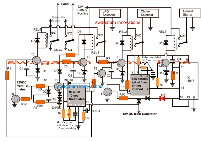
6 Circuit Transfer Switch Wiring Diagram

View 6 Circuit Transfer Switch Wiring Diagram Pictures. Black & decker advanced home wiring: Automatic transfer switch using pic microcontrolle.automatic transfer switch for generator?circuit diagram programming code of automatic transfer switch.

34 Generac 200 Amp Transfer Switch Wiring Diagram - Wiring ...
34 Generac 200 Amp Transfer Switch Wiring Diagram - Wiring ... from az417944.vo.msecnd.net
Learn about the wiring diagram and its making procedure with different wiring diagram symbols. The transfer switch has two inputs and one output and automatically transfers the available according to the wiring diagram (see figure 1). The sizes of the assigned.

Wiring a 15 amp single circuit generator transfer switch to a circuit breaker panel for a gas furnace, easy diy instructions for a simple manual transfer swi.

A transfer switch (ats) is an electrical switch that switches a load between two sources. A guide & advice on buying and hooking up home generator transfer switch: Pdf | an automatic transfer switch (ats) for a single phase power generator has been designed to enable the automatic operation and transfer switch demonstrates its ability to perform. Manual transfer switch wiring diagram | free wiring diagram assortment of manual transfer switch wiring diagram.


0 Response to "6 Circuit Transfer Switch Wiring Diagram"

Post a Comment

Iklan Atas Artikel

Iklan Tengah Artikel 1

Iklan Tengah Artikel 2

Iklan Bawah Artikel